Karopka
F-4E Phantom II.
1 .. 30 из 86
Андрей Андрей

Спонсор

На сайте с 06.04.2011

34     437

Всем привет. 
Взялся за стройку Фантика от Ревелл в 72 масштабе.
Наборчик довольно старенький, но вполне качественный.
По геометрии спорить не буду - скорее всего есть неточности, но это не проблема.
Буду делать доработки.
Переделка будет в Е вариант. Вьетнамец.
Есть деки от Принтскейла.
Остальное - желание, руки и 3Д печать)).

Алексей Алексей

На сайте с 14.05.2020

0     302

3D печать,это немало! Последим!

Андрей Андрей

Спонсор

На сайте с 06.04.2011

34     437

Итак, первое, что мне не давало покоя это отсутствие воздуховодов. От слова совсем...
Поэтому решил их спроектировать и напечатать.
Раза с третьего попал в размеры и все получилось как хотелось.

Георгий Георгий

Эстет

На сайте с 29.07.2010

48     2098

О! Есть такая коробочка в заначке ( + еще разведчик от того же производителя). Буду с интересом посматривать - то же есть в планах)))
Удачи в проекте!

BREMEN BREMEN

На сайте с 27.02.2015

0     5524

Хорошие каналы получились!
здорово!

кто б нарисовал каналы на F-111 Хоббибосса..

Гвозди б делать из этих людей:Крепче б не было в мире гвоздей.
(Н. Тихонов)

Матвей Богданов Матвей Богданов

Эстет

Эстет

На сайте с 04.01.2015

91     6670

Андрей Андрей

Спонсор

На сайте с 06.04.2011

34     437

BREMEN

если пришлете модель, то можно сделать. модель вернется.

Генрик Мкртчян Генрик Мкртчян

На сайте с 03.03.2014

61     1691

Матвей Богданов Матвей Богданов

Эстет

Эстет

На сайте с 04.01.2015

91     6670

Генрик Мкртчян
   
Александр Александр

На сайте с 10.10.2016

0     195

BREMEN

присоединюсь

Андрей Андрей

Спонсор

На сайте с 06.04.2011

34     437

Продолжил с Фантиком)
Сообразил кокпит. Все без фанатизма.
Родные деки, красочка, лак.
Можно сказать - тут все по инструкции.
Еще покрасил внутренности воздуховодов.
Распилил перегородку - имитатор движков.

Виктор Клочков Виктор Клочков

На сайте с 30.10.2011

90     6331

Весьма неплохо!!! Как я понял    - все приборки вручную?

Андрей Андрей

Спонсор

На сайте с 06.04.2011

34     437

Виктор Клочков

Приборки - это родной пластик и родные деки. Только на бортах чуток добавил пенелей.

Матвей Богданов Матвей Богданов

Эстет

Эстет

На сайте с 04.01.2015

91     6670

Андрей Андрей

Спонсор

На сайте с 06.04.2011

34     437

Половинки сомкнул. Перед этим повозился с воздуховодами  - подгонял, подкрашивал.
Теперь можно идти дальше)

Андрей Андрей

Спонсор

На сайте с 06.04.2011

34     437

26.06.2023, 06:07 ред. 26.06.2023, 06:09

Воскресный день вышел плодотворным)
Собрался основной "скелет" аэроплана.
Вклеил крыло. Встало оно с натяжкой, но без особых проблем.
Чуток шпакли понадобилось с правой стороны - по стыку крыла и фюзеляжа.
Посмотрел фотки Фантиков на стоянке. У многих "отвалены" закрылки - внешняя секция.
Посему решил их тоже сделать в выпущенном состоянии и заодно отвернуть руль поворота.
Ну хоть какая-то живость))
Определился с прототипом. Теперь есть его фотка под имеющуюся деку.

Андрей Андрей

Спонсор

На сайте с 06.04.2011

34     437

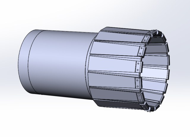
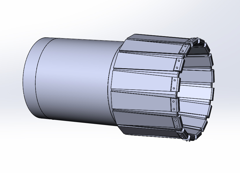
Решил заменить родные сопла на самодельные.
Сделал 3Д модель.
Осталось напечатать и оценить результат.
Фанатично в деталировку не впадаю. 
Масштаб мелкий и многое не будет видно...

Андрей Андрей

Спонсор

На сайте с 06.04.2011

34     437

Процесс пошел дальше.
Начата работа с самым "вкусным",  с чего работа с Фантиком началась в приницие.
Начало было положено от фонаря. Я его потерял много лет назад.
И вот теперь решил смоделировать и напечатать.
Получилось вроде неплохо.
Сделал рамки, сделал форму для вакухи.
Как результат получился фонарь с рамками и вклеенными в них стеклами. Можно сказать по-взрослому)).
Еще распечатал смоделированный бак, НУРСы и сопла.

Смоделировал прицел. Приклеил козырек и среднюю часть фонаря с замаскированными стеклами.
Задул модель грунтом, выявил косячки и начал их исправлять.

Pavel_A Pavel_A

На сайте с 17.04.2022

23     647

Класс! Вот это подход к делу!    

GROWLER GROWLER

Эстет

Эстет

На сайте с 11.05.2012

2     618

Не толстоваты рамки ,Андрей ?

http://www.zabinfo.ru/lightbox/index.php?photoalb=9584

Андрей Андрей

Спонсор

На сайте с 06.04.2011

34     437

GROWLER

да, толстоваты, но боялся сделать тоньше - сломать можно...

Gasenkam Gasenkam

Эстет

На сайте с 05.11.2008

9     139

16.07.2023, 19:10 ред. 16.07.2023, 19:11

При таком подходе ,нужно было .....смоделировать и напечатать сами ковши ВЗ ,потому как Ревелловские абсолютно не похожи на реальные .

Андрей Андрей

Спонсор

На сайте с 06.04.2011

34     437

Была такая мысль, но отодвинул ее в сторону)))

Андрей Андрей

Спонсор

На сайте с 06.04.2011

34     437

Покрасил сопла и бак.
Пока идет подготовка модели к окраске и показать особо нечего.
Параллельно разрабатываю пилон для подвески НУРСов и бомб Мк82.
Если у кого-то есть фото этого пилона, буду рад, если поделитесь.
Сам нашел не так много и по ним сложно моделить...
Показываю фотку варианта вооружения, которое буду делать.

Матвей Богданов Матвей Богданов

Эстет

Эстет

На сайте с 04.01.2015

91     6670

Билли Рубин Билли Рубин

На сайте с 15.02.2021

13     1124

Андрей. Параллельно разрабатываю пилон для подвески НУРСов и бомб Мк82.

Если у кого-то есть фото этого пилона, буду рад, если поделитесь.
Сам нашел не так много и по ним сложно моделить...
Показываю фотку варианта вооружения, которое буду делать.


На фотографии не блоки НУРС, а устройства для выброса мин, если я ничего не путаю. Называются что-то типа SUU - и цифровой индекс.
Они подвешены на MER, который устанавливается на штатный фонтомовский крыльевой пилон. А бомбы - на TER, который цеплялся на пилон для сухопутных самолётов. Этот пилон отличался по форме от палубного.
Какой именно пилон или держатель Вас интересует?

Фраза "моделизм-дорогое хобби" - примитивная разводка для лохов, позволяющая эффективно опустошать их карманы. MicroWorld©

Андрей Андрей

Спонсор

На сайте с 06.04.2011

34     437

Благодарю за ответ!
Интересны пилоны, на которые собственно все и цепляется. Крыльевые они стандартные и в наборе есть.
Нужна "палка" под блоки, которые назвал НУРСами и пилон под бомбы.

Андрей Андрей

Спонсор

На сайте с 06.04.2011

34     437

вот такие фото у меня есть, но они слабоваты для моделирования...

Билли Рубин Билли Рубин

На сайте с 15.02.2021

13     1124

Попробуйте вбить в поиск названия этих балочных держателей:
triple ejection rack
multiple ejection rack
Выдаст много фотографий. Может, Вам, так будет удобнее выбрать те, которые нужнее.

Фраза "моделизм-дорогое хобби" - примитивная разводка для лохов, позволяющая эффективно опустошать их карманы. MicroWorld©

Андрей Андрей

Спонсор

На сайте с 06.04.2011

34     437

Благодарю!
Попробую)

1 .. 30 из 86
Войдите, чтобы ответить в тему.